Chapter 2 Writing Basics: What Makes a Good Sentence?

 

2.1 Sentence Writing

Learning Objectives

  1. Identify the components of a basic sentence.
  2. Identify the four most serious writing errors.

Imagine you are reading a book for school. You need to find important details that you can use for an assignment. However, when you begin to read, you notice that the book has very little punctuation. Sentences fail to form complete paragraphs and instead form one block of text without clear organization. Most likely, this book would frustrate and confuse you. Without clear and concise sentences, it is difficult to find the information you need.

For both students and professionals, clear communication is important. Whether you are typing an e-mail or writing a report, it is your responsibility to present your thoughts and ideas clearly and precisely. Writing in complete sentences is one way to ensure that you communicate well. This section covers how to recognize and write basic sentence structures and how to avoid some common writing errors.

Components of a Sentence

Clearly written, complete sentences require key information: a subject, a verb and a complete idea. A sentence needs to make sense on its own. Sometimes, complete sentences are also called independent clauses. A clauseA group of words that contains a subject and a verb and may make up a complete sentence. is a group of words that may make up a sentence. An independent clauseA group of words that contains a subject and a verb and can stand alone as a complete, grammatically correct thought. An independent clause is a complete sentence. is a group of words that may stand alone as a complete, grammatically correct thought. The following sentences show independent clauses.

All complete sentences have at least one independent clause. You can identify an independent clause by reading it on its own and looking for the subject and the verb.

Subjects

When you read a sentence, you may first look for the subjectA word that tells who or what the sentence is about. Subjects are usually nouns or pronouns., or what the sentence is about. The subject usually appears at the beginning of a sentence as a nounA word that identifies a person, place, thing, or idea. or a pronounA word that substitutes for a noun; for example, I, you, he, she, it, we, or they.. A noun is a word that identifies a person, place, thing, or idea. A pronoun is a word that replaces a noun. Common pronouns are I, he, she, it, you, they, and we. In the following sentences, the subject is underlined once.

In these sentences, the subject is a person: Malik. The pronoun He replaces and refers back to Malik.

In the first sentence, the subject is a place: computer lab. In the second sentence, the pronoun It substitutes for computer lab as the subject.

In the first sentence, the subject is a thing: project. In the second sentence, the pronoun It stands in for the project.

Tip

In this chapter, please refer to the following grammar key:

Compound Subjects

A sentence may have more than one person, place, or thing as the subject. These subjects are called compound subjectsA subject that contains two or more nouns or pronouns joined by the words and, or, or nor.. Compound subjects are useful when you want to discuss several subjects at once.

Prepositional Phrases

You will often read a sentence that has more than one noun or pronoun in it. You may encounter a group of words that includes a prepositionType of word that connects a noun, pronoun, or verb to another word that describes or modifies it. Common prepositions include in, on, under, near, by, with, and about. with a noun or a pronoun. Prepositions connect a noun, pronoun, or verb to another word that describes or modifies that noun, pronoun, or verb. Common prepositions include in, on, under, near, by, with, and about. A group of words that begin with a preposition is called a prepositional phraseA group of words that begins with a preposition.. A prepositional phrase begins with a preposition and modifies or describes a word. It cannot act as the subject of a sentence. The following circled phrases are examples of prepositional phrases.

Exercise 1

Read the following sentences. Underline the subjects, and circle the prepositional phrases.

  1. The gym is open until nine o’clock tonight.
  2. We went to the store to get some ice.
  3. The student with the most extra credit will win a homework pass.
  4. Maya and Tia found an abandoned cat by the side of the road.
  5. The driver of that pickup truck skidded on the ice.
  6. Anita won the race with time to spare.
  7. The people who work for that company were surprised about the merger.
  8. Working in haste means that you are more likely to make mistakes.
  9. The soundtrack has over sixty songs in languages from around the world.
  10. His latest invention does not work, but it has inspired the rest of us.

Verbs

Once you locate the subject of a sentence, you can move on to the next part of a complete sentence: the verbA word that tells what the subject is doing or links the subject to a describing word.. A verb is often an action word that shows what the subject is doing. A verb can also link the subject to a describing word. There are three types of verbs that you can use in a sentence: action verbs, linking verbs, or helping verbs.

Action Verbs

A verb that connects the subject to an action is called an action verbA verb that identifies the action the subject performs.. An action verb answers the question what is the subject doing? In the following sentences, the words underlined twice are action verbs.

Linking Verbs

A verb can often connect the subject of the sentence to a describing word. This type of verb is called a linking verbA verb that connects or links the subject of a sentence to a noun or adjective. because it links the subject to a describing word. In the following sentences, the words underlined twice are linking verbs.

If you have trouble telling the difference between action verbs and linking verbs, remember that an action verb shows that the subject is doing something, whereas a linking verb simply connects the subject to another word that describes or modifies the subject. A few verbs can be used as either action verbs or linking verbs.

Although both sentences use the same verb, the two sentences have completely different meanings. In the first sentence, the verb describes the boy’s action. In the second sentence, the verb describes the boy’s appearance.

Helping Verbs

A third type of verb you may use as you write is a helping verbVerbs that are used with a main verb to describe mood or tense. The helping verb is usually a form of be, do, or have.. Helping verbs are verbs that are used with the main verb to describe a mood or tense. Helping verbs are usually a form of be, do, or have. The word can is also used as a helping verb.

Tip

Whenever you write or edit sentences, keep the subject and verb in mind. As you write, ask yourself these questions to keep yourself on track:

Subject: Who or what is the sentence about?

Verb: Which word shows an action or links the subject to a description?

Exercise 2

Copy each sentence onto your own sheet of paper and underline the verb(s) twice. Name the type of verb(s) used in the sentence in the space provided (LV, HV, or V).

  1. The cat sounds ready to come back inside. ________
  2. We have not eaten dinner yet. ________
  3. It took four people to move the broken-down car. ________
  4. The book was filled with notes from class. ________
  5. We walked from room to room, inspecting for damages. ________
  6. Harold was expecting a package in the mail. ________
  7. The clothes still felt damp even though they had been through the dryer twice. ________
  8. The teacher who runs the studio is often praised for his restoration work on old masterpieces. ________

Sentence Structure, Including Fragments and Run-ons

Now that you know what makes a complete sentence—a subject and a verb—you can use other parts of speech to build on this basic structure. Good writers use a variety of sentence structures to make their work more interesting. This section covers different sentence structures that you can use to make longer, more complex sentences.

Sentence Patterns

Six basic subject-verb patterns can enhance your writing. A sample sentence is provided for each pattern. As you read each sentence, take note of where each part of the sentence falls. Notice that some sentence patterns use action verbs and others use linking verbs.

Subject–Verb

Subject–Linking Verb–Noun

Subject–Linking Verb–Adjective

Subject–Verb–Adverb

Subject–Verb–Direct Object

When you write a sentence with a direct object (DO), make sure that the DO receives the action of the verb.

Subject–Verb–Indirect Object–Direct Object

In this sentence structure, an indirect objectA noun or pronoun in a sentence that answers to whom or to what the action is being done. The indirect object comes before the direct object in a sentence. explains to whom or to what the action is being done. The indirect object is a noun or pronoun, and it comes before the direct object in a sentence.

Exercise 3

Use what you have learned so far to bring variety in your writing. Use the following lines or your own sheet of paper to write six sentences that practice each basic sentence pattern. When you have finished, label each part of the sentence (S, V, LV, N, Adj, Adv, DO, IO).

  1. ________________________________________________________________
  2. ________________________________________________________________
  3. ________________________________________________________________
  4. ________________________________________________________________
  5. ________________________________________________________________
  6. ________________________________________________________________

Collaboration

Find an article in a newspaper, a magazine, or online that interests you. Bring it to class or post it online. Then, looking at a classmate’s article, identify one example of each part of a sentence (S, V, LV, N, Adj, Adv, DO, IO). Please share or post your results.

Fragments

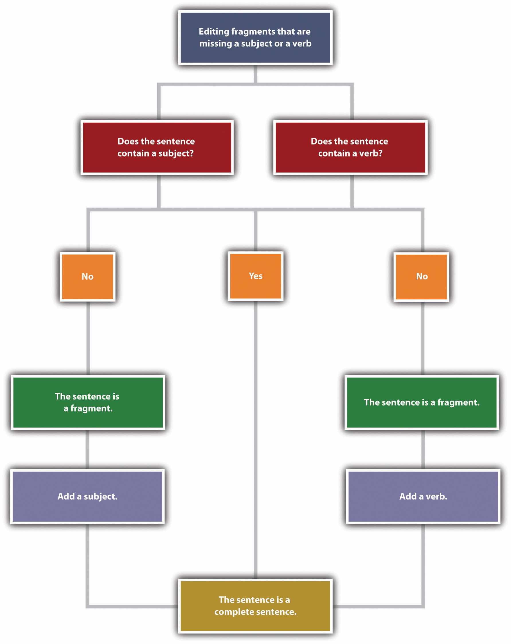
The sentences you have encountered so far have been independent clauses. As you look more closely at your past writing assignments, you may notice that some of your sentences are not complete. A sentence that is missing a subject or a verb is called a fragmentAn incomplete sentence that results when a subject or a verb is missing.. A fragment may include a description or may express part of an idea, but it does not express a complete thought.

Fragment: Children helping in the kitchen.

Complete sentence: Children helping in the kitchen often make a mess.

You can easily fix a fragment by adding the missing subject or verb. In the example, the sentence was missing a verb. Adding often make a mess creates an S-V-N sentence structure.

Figure 2.1 Editing Fragments That Are Missing a Subject or a Verb

See whether you can identify what is missing in the following fragments.

Fragment: Told her about the broken vase.

Complete sentence: I told her about the broken vase.

Fragment: The store down on Main Street.

Complete sentence: The store down on Main Street sells music.

Common Sentence Errors

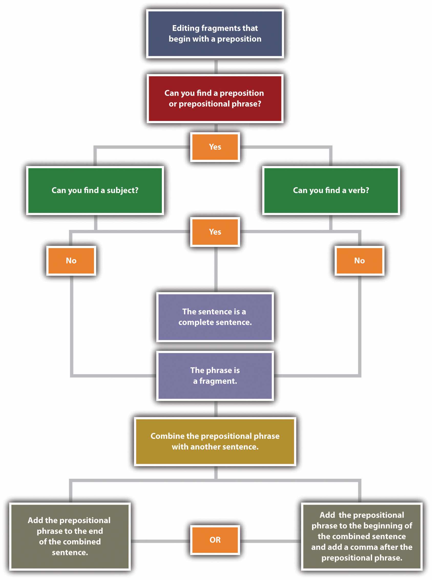
Fragments often occur because of some common error, such as starting a sentence with a preposition, a dependent word, an infinitiveA verb form that combines the word to with a verb, such as to buy, to go, or to gather., or a gerundA verb form ending in -ing that is used as a noun, such as running, writing, or celebrating.. If you use the six basic sentence patterns when you write, you should be able to avoid these errors and thus avoid writing fragments.

When you see a preposition, check to see that it is part of a sentence containing a subject and a verb. If it is not connected to a complete sentence, it is a fragment, and you will need to fix this type of fragment by combining it with another sentence. You can add the prepositional phrase to the end of the sentence. If you add it to the beginning of the other sentence, insert a comma after the prepositional phrase.

Figure 2.2 Editing Fragments That Begin with a Preposition

Example A

Example B

Clauses that start with a dependent wordThe first word in a dependent clause. Common dependent words are since, because, without, unless, and so on.—such as since, because, without, or unless—are similar to prepositional phrases. Like prepositional phrases, these clauses can be fragments if they are not connected to an independent clause containing a subject and a verb. To fix the problem, you can add such a fragment to the beginning or end of a sentence. If the fragment is added at the beginning of a sentence, add a comma.

When you encounter a word ending in -ing in a sentence, identify whether or not this word is used as a verb in the sentence. You may also look for a helping verb. If the word is not used as a verb or if no helping verb is used with the -ing verb form, the verb is being used as a noun. An -ing verb form used as a noun is called a gerund.

Once you know whether the -ing word is acting as a noun or a verb, look at the rest of the sentence. Does the entire sentence make sense on its own? If not, what you are looking at is a fragment. You will need to either add the parts of speech that are missing or combine the fragment with a nearby sentence.

Figure 2.3 Editing Fragments That Begin with Gerunds

Incorrect: Taking deep breaths. Saul prepared for his presentation.

Correct: Taking deep breaths, Saul prepared for his presentation.

Correct: Saul prepared for his presentation. He was taking deep breaths.

Incorrect: Congratulating the entire team. Sarah raised her glass to toast their success.

Correct: She was congratulating the entire team. Sarah raised her glass to toast their success.

Correct: Congratulating the entire team, Sarah raised her glass to toast their success.

Another error in sentence construction is a fragment that begins with an infinitive. An infinitive is a verb paired with the word to; for example, to run, to write, or to reach. Although infinitives are verbs, they can be used as nouns, adjectives, or adverbs. You can correct a fragment that begins with an infinitive by either combining it with another sentence or adding the parts of speech that are missing.

Incorrect: We needed to make three hundred more paper cranes. To reach the one thousand mark.

Correct: We needed to make three hundred more paper cranes to reach the one thousand mark.

Correct: We needed to make three hundred more paper cranes. We wanted to reach the one thousand mark.

Exercise 4

Copy the following sentences onto your own sheet of paper and circle the fragments. Then combine the fragment with the independent clause to create a complete sentence.

  1. Working without taking a break. We try to get as much work done as we can in an hour.
  2. I needed to bring work home. In order to meet the deadline.
  3. Unless the ground thaws before spring break. We won’t be planting any tulips this year.
  4. Turning the lights off after he was done in the kitchen. Robert tries to conserve energy whenever possible.
  5. You’ll find what you need if you look. On the shelf next to the potted plant.
  6. To find the perfect apartment. Deidre scoured the classifieds each day.

Run-on Sentences

Just as short, incomplete sentences can be problematic, lengthy sentences can be problematic too. Sentences with two or more independent clauses that have been incorrectly combined are known as run-on sentencesA sentence made up of two or more independent clauses that have been incorrectly combined.. A run-on sentence may be either a fused sentence or a comma splice.

Fused sentence: A family of foxes lived under our shed young foxes played all over the yard.

Comma splice: We looked outside, the kids were hopping on the trampoline.

When two complete sentences are combined into one without any punctuation, the result is a fused sentenceA run-on sentence created by two complete sentences combined into one without any punctuation.. When two complete sentences are joined by a comma, the result is a comma spliceA run-on sentence created by two complete sentences separated only by a single comma.. Both errors can easily be fixed.

Punctuation

One way to correct run-on sentences is to correct the punctuation. For example, adding a period will correct the run-on by creating two separate sentences.

Using a semicolon between the two complete sentences will also correct the error. A semicolon allows you to keep the two closely related ideas together in one sentence. When you punctuate with a semicolon, make sure that both parts of the sentence are independent clauses. For more information on semicolons, see Section 2.4.2 "Capitalize Proper Nouns".

Run-on: The accident closed both lanes of traffic we waited an hour for the wreckage to be cleared.

Complete sentence: The accident closed both lanes of traffic; we waited an hour for the wreckage to be cleared.

When you use a semicolon to separate two independent clauses, you may wish to add a transition word to show the connection between the two thoughts. After the semicolon, add the transition word and follow it with a comma. For more information on transition words, see Chapter 8 "The Writing Process: How Do I Begin?".

Run-on: The project was put on hold we didn’t have time to slow down, so we kept working.

Complete sentence: The project was put on hold; however, we didn’t have time to slow down, so we kept working.

Coordinating Conjunctions

You can also fix run-on sentences by adding a comma and a coordinating conjunctionA word that links two independent clauses. Common coordinating conjunctions are for, and, nor, but, or, yet, and so.. A coordinating conjunction acts as a link between two independent clauses.

Tip

These are the seven coordinating conjunctions that you can use: for, and, nor, but, or, yet, and so. Use these words appropriately when you want to link the two independent clauses. The acronym FANBOYS will help you remember this group of coordinating conjunctions.

Run-on: The new printer was installed, no one knew how to use it.

Complete sentence: The new printer was installed, but no one knew how to use it.

Dependent Words

Adding dependent words is another way to link independent clauses. Like the coordinating conjunctions, dependent words show a relationship between two independent clauses.

Run-on: We took the elevator, the others still got there before us.

Complete sentence: Although we took the elevator, the others got there before us.

Run-on: Cobwebs covered the furniture, the room hadn’t been used in years.

Complete sentence: Cobwebs covered the furniture because the room hadn’t been used in years.

Writing at Work

Figure 2.4 Sample e-mail

Isabelle’s e-mail opens with two fragments and two run-on sentences containing comma splices. The e-mail ends with another fragment. What effect would this e-mail have on Mr. Blankenship or other readers? Mr. Blankenship or other readers may not think highly of Isaebelle’s communication skills or—worse—may not understand the message at all! Communications written in precise, complete sentences are not only more professional but also easier to understand. Before you hit the “send” button, read your e-mail carefully to make sure that the sentences are complete, are not run together, and are correctly punctuated.

Exercise 5

A reader can get lost or lose interest in material that is too dense and rambling. Use what you have learned about run-on sentences to correct the following passages:

  1. The report is due on Wednesday but we’re flying back from Miami that morning. I told the project manager that we would be able to get the report to her later that day she suggested that we come back a day early to get the report done and I told her we had meetings until our flight took off. We e-mailed our contact who said that they would check with his boss, she said that the project could afford a delay as long as they wouldn’t have to make any edits or changes to the file our new deadline is next Friday.
  2. Anna tried getting a reservation at the restaurant, but when she called they said that there was a waiting list so she put our names down on the list when the day of our reservation arrived we only had to wait thirty minutes because a table opened up unexpectedly which was good because we were able to catch a movie after dinner in the time we’d expected to wait to be seated.
  3. Without a doubt, my favorite artist is Leonardo da Vinci, not because of his paintings but because of his fascinating designs, models, and sketches, including plans for scuba gear, a flying machine, and a life-size mechanical lion that actually walked and moved its head. His paintings are beautiful too, especially when you see the computer enhanced versions researchers use a variety of methods to discover and enhance the paintings’ original colors, the result of which are stunningly vibrant and yet delicate displays of the man’s genius.

Key Takeaways

  • A sentence is complete when it contains both a subject and verb. A complete sentence makes sense on its own.
  • Every sentence must have a subject, which usually appears at the beginning of the sentence. A subject may be a noun (a person, place, or thing) or a pronoun.
  • A compound subject contains more than one noun.
  • A prepositional phrase describes, or modifies, another word in the sentence but cannot be the subject of a sentence.
  • A verb is often an action word that indicates what the subject is doing. Verbs may be action verbs, linking verbs, or helping verbs.
  • Variety in sentence structure and length improves writing by making it more interesting and more complex.
  • Focusing on the six basic sentence patterns will enhance your writing.
  • Fragments and run-on sentences are two common errors in sentence construction.
  • Fragments can be corrected by adding a missing subject or verb. Fragments that begin with a preposition or a dependent word can be corrected by combining the fragment with another sentence.
  • Run-on sentences can be corrected by adding appropriate punctuation or adding a coordinating conjunction.

Writing Application

Using the six basic sentence structures, write one of the following:

  1. A work e-mail to a coworker about a presentation.
  2. A business letter to a potential employer.
  3. A status report about your current project.
  4. A job description for your résumé.

2.2 Subject-Verb Agreement

Learning Objectives

  1. Define subject-verb agreement.
  2. Identify common errors in subject-verb agreement.

In the workplace, you want to present a professional image. Your outfit or suit says something about you when meeting face-to-face, and your writing represents you in your absence. Grammatical mistakes in your writing or even in speaking make a negative impression on coworkers, clients, and potential employers. Subject-verb agreement is one of the most common errors that people make. Having a solid understanding of this concept is critical when making a good impression, and it will help ensure that your ideas are communicated clearly.

Agreement

AgreementRefers to the proper grammatical match between words and phrases. in speech and in writing refers to the proper grammatical match between words and phrases. Parts of sentences must agreeTo match parts of speech in number, case, gender or person., or correspond with other parts, in number, person, case, and gender.

  • Number. All parts must match in singular or plural forms.
  • Person. All parts must match in first person (I), second person (you), or third person (he, she, it, they) forms.
  • Case. All parts must match in subjective (I, you, he, she, it, they, we), objective (me, her, him, them, us), or possessive (my, mine, your, yours, his, her, hers, their, theirs, our, ours) forms. For more information on pronoun case agreement, see Section 2.5.1 "Pronoun Agreement".
  • Gender. All parts must match in male or female forms.

Subject-verb agreement describes the proper match between subjects and verbs.

Because subjects and verbs are either singular or plural, the subject of a sentence and the verb of a sentence must agree with each other in number. That is, a singular subject belongs with a singular verb form, and a plural subject belongs with a plural verb form. For more information on subjects and verbs, see Section 2.1 "Sentence Writing".

Regular Verbs

Regular verbsVerbs that follow a predictable pattern when shifting tenses, such as from the present to the past tense. follow a predictable pattern. For example, in the third person singular, regular verbs always end in -s. Other forms of regular verbs do not end in -s. Study the following regular verb forms in the present tense.

Singular Form Plural Form
First Person I live. We live.
Second Person You live. You live.
Third Person He/She/It lives. They live.

Tip

Add an -es to the third person singular form of regular verbs that end in -sh, -x, -ch, and -s. (I wish/He wishes, I fix/She fixes, I watch/It watches, I kiss/He kisses.)

In these sentences, the verb form stays the same for the first person singular and the first person plural.

In these sentences, the verb form stays the same for the second person singular and the second person plural. In the singular form, the pronoun you refers to one person. In the plural form, the pronoun you refers to a group of people, such as a team.

In this sentence, the subject is mother. Because the sentence only refers to one mother, the subject is singular. The verb in this sentence must be in the third person singular form.

In this sentence, the subject is friends. Because this subject refers to more than one person, the subject is plural. The verb in this sentence must be in the third person plural form.

Tip

Many singular subjects can be made plural by adding an -s. Most regular verbs in the present tense end with an -s in the third person singular. This does not make the verbs plural.

Exercise 1

On your own sheet of paper, write the correct verb form for each of the following sentences.

  1. I (brush/brushes) my teeth twice a day.
  2. You (wear/wears) the same shoes every time we go out.
  3. He (kick/kicks) the soccer ball into the goal.
  4. She (watch/watches) foreign films.
  5. Catherine (hide/hides) behind the door.
  6. We (want/wants) to have dinner with you.
  7. You (work/works) together to finish the project.
  8. They (need/needs) to score another point to win the game.
  9. It (eat/eats) four times a day.
  10. David (fix/fixes) his own motorcycle.

Irregular Verbs

Not all verbs follow a predictable pattern. These verbs are called irregular verbsVerbs that do not follow a predictable pattern when shifting tenses, such as from the present to the past tense.. Some of the most common irregular verbs are be, have, and do. Learn the forms of these verbs in the present tense to avoid errors in subject-verb agreement.

Be

Study the different forms of the verb to be in the present tense.

Singular Form Plural Form
First Person I am. We are.
Second Person You are. You are.
Third Person He/She/It is. They are.

Have

Study the different forms of the verb to have in the present tense.

Singular Form Plural Form
First Person I have. We have.
Second Person You have. You have.
Third Person He/She/It has. They have.

Do

Study the different forms of the verb to do in the present tense.

Singular Form Plural Form
First Person I do. We do.
Second Person You do. You do.
Third person He/She/It does. They do.

Exercise 2

Complete the following sentences by writing the correct present tense form of be, have, or do. Use your own sheet of paper to complete this exercise.

  1. I ________ sure that you will succeed.
  2. They ________ front-row tickets to the show.
  3. He ________ a great Elvis impersonation.
  4. We ________ so excited to meet you in person!
  5. She ________ a fever and a sore throat.
  6. You ________ not know what you are talking about.
  7. You ________ all going to pass this class.
  8. She ________ not going to like that.
  9. It ________ appear to be the right size.
  10. They ________ ready to take this job seriously.

Errors in Subject-Verb Agreement

Errors in subject-verb agreement may occur when

  • a sentence contains a compound subject;
  • the subject of the sentence is separate from the verb;
  • the subject of the sentence is an indefinite pronoun, such as anyone or everyone;
  • the subject of the sentence is a collective noun, such as team or organization;
  • the subject appears after the verb.

Recognizing the sources of common errors in subject-verb agreement will help you avoid these errors in your writing. This section covers the subject-verb agreement errors in more detail.

Compound Subjects

A compound subjectA subject that is formed when two or more nouns are linked by the coordinating conjunctions and, or, or nor. is formed by two or more nouns and the coordinating conjunctions and, or, or nor. A compound subject can be made of singular subjects, plural subjects, or a combination of singular and plural subjects.

Compound subjects combined with and take a plural verb form.

Compound subjects combined with or and nor are treated separately. The verb must agree with the subject that is nearest to the verb.

Tip

If you can substitute the word they for the compound subject, then the sentence takes the third person plural verb form.

Separation of Subjects and Verbs

As you read or write, you may come across a sentence that contains a phrase or clause that separates the subject from the verb. Often, prepositional phrases or dependent clauses add more information to the sentence and appear between the subject and the verb. However, the subject and the verb must still agree.

If you have trouble finding the subject and verb, cross out or ignore the phrases and clauses that begin with prepositions or dependent words. The subject of a sentence will never be in a prepositional phrase or dependent clause.

The following is an example of a subject and verb separated by a prepositional phrase:

The following is an example of a subject and verb separated by a dependent clause:

Indefinite Pronouns

Indefinite pronounsA pronoun that refers to an unspecified person, thing, or number. refer to an unspecified person, thing, or number. When an indefinite pronoun serves as the subject of a sentence, you will often use a singular verb form.

However, keep in mind that exceptions arise. Some indefinite pronouns may require a plural verb form. To determine whether to use a singular or plural verb with an indefinite pronoun, consider the noun that the pronoun would refer to. If the noun is plural, then use a plural verb with the indefinite pronoun. View the chart to see a list of common indefinite pronouns and the verb forms they agree with.

Indefinite Pronouns That Always Take a Singular Verb Indefinite Pronouns That Can Take a Singular or Plural Verb
anybody, anyone, anything All
each Any
everybody, everyone, everything None
much Some
many
nobody, no one, nothing
somebody, someone, something

The indefinite pronoun everybody takes a singular verb form because everybody refers to a group performing the same action as a single unit.

The indefinite pronoun all takes a plural verb form because all refers to the plural noun people. Because people is plural, all is plural.

In this sentence, the indefinite pronoun all takes a singular verb form because all refers to the singular noun cake. Because cake is singular, all is singular.

Collective Nouns

A collective nounA noun that identifies more than one person, place, or thing and treats those people, places, or things as a singular unit. is a noun that identifies more than one person, place, or thing and considers those people, places, or things one singular unit. Because collective nouns are counted as one, they are singular and require a singular verb. Some commonly used collective nouns are group, team, army, flock, family, and class.

In this sentence, class is a collective noun. Although the class consists of many students, the class is treated as a singular unit and requires a singular verb form.

The Subject Follows the Verb

You may encounter sentences in which the subject comes after the verb instead of before the verb. In other words, the subject of the sentence may not appear where you expect it to appear. To ensure proper subject-verb agreement, you must correctly identify the subject and the verb.

Here or There

In sentences that begin with here or there, the subject follows the verb.

If you have trouble identifying the subject and the verb in sentences that start with here or there; it may help to reverse the order of the sentence so the subject comes first.

Questions

When you ask questions, a question word (who, what, where, when, why, or how) appears first. The verb and then the subject follow.

Tip

If you have trouble finding the subject and the verb in questions, try answering the question being asked.

Exercise 3

Correct the errors in subject-verb agreement in the following sentences. If there are no errors in subject-verb agreement, write OK. Copy the corrected sentence or the word OK on your own sheet of notebook paper.

  1. My dog and cats chases each other all the time.

    ________________________________________________________________

  2. The books that are in my library is the best I have ever read.

    ________________________________________________________________

  3. Everyone are going to the concert except me.

    ________________________________________________________________

  4. My family are moving to California.

    ________________________________________________________________

  5. Here is the lake I told you about.

    ________________________________________________________________

  6. There is the newspapers I was supposed to deliver.

    ________________________________________________________________

  7. Which room is bigger?

    ________________________________________________________________

  8. When are the movie going to start?

    ________________________________________________________________

  9. My sister and brother cleans up after themselves.

    ________________________________________________________________

  10. Some of the clothes is packed away in the attic.

    ________________________________________________________________

Exercise 4

Correct the errors in subject-verb agreement in the following paragraph. Copy the paragraph on a piece of notebook paper and make corrections.

Dear Hiring Manager,

I feels that I am the ideal candidate for the receptionist position at your company. I has three years of experience as a receptionist in a company that is similar to yours. My phone skills and written communication is excellent. These skills, and others that I have learned on the job, helps me understand that every person in a company helps make the business a success. At my current job, the team always say that I am very helpful. Everyone appreciate when I go the extra mile to get the job done right. My current employer and coworkers feels that I am an asset to the team. I is efficient and organized. Is there any other details about me that you would like to know? If so, please contact me. Here are my résumé. You can reach me by e-mail or phone. I looks forward to speaking with you in person.

Thanks,

Felicia Fellini

Writing at Work

Figure 2.5 Advertisement

Imagine that you are a prospective client and that you saw this ad online. Would you call Terra Services to handle your next project? Probably not! Mistakes in subject-verb agreement can cost a company business. Paying careful attention to grammatical details ensures professionalism that clients will recognize and respect.

Key Takeaways

  • Parts of sentences must agree in number, person, case, and gender.
  • A verb must always agree with its subject in number. A singular subject requires a singular verb; a plural subject requires a plural verb.
  • Irregular verbs do not follow a predictable pattern in their singular and plural forms. Common irregular verbs are to be, to have, and to do.
  • A compound subject is formed when two or more nouns are joined by the words and, or, or nor.
  • In some sentences, the subject and verb may be separated by a phrase or clause, but the verb must still agree with the subject.
  • Indefinite pronouns, such as anyone, each, everyone, many, no one, and something, refer to unspecified people or objects. Most indefinite pronouns are singular.
  • A collective noun is a noun that identifies more than one person, place, or thing and treats those people, places, or things one singular unit. Collective nouns require singular verbs.
  • In sentences that begin with here and there, the subject follows the verb.
  • In questions, the subject follows the verb.

Writing Application

Use your knowledge of subject-verb agreement to write one of the following:

  1. An advertisement for a potential company
  2. A memo to all employees of a particular company
  3. A cover letter describing your qualifications to a potential employer

Be sure to include at least the following:

  • One collective noun
  • One irregular verb
  • One question

2.3 Verb Tense

Learning Objectives

  1. Use the correct regular verb tense in basic sentences.
  2. Use the correct irregular verb tense in basic sentences.

Suppose you must give an oral presentation about what you did last summer. How do you make it clear that you are talking about the past and not about the present or the future? Using the correct verb tense can help you do this.

It is important to use the proper verb tense. Otherwise, your listener might judge you harshly. Mistakes in tense often leave a listener or reader with a negative impression.

Regular Verbs

Verbs indicate actions or states of being in the past, present, or future using tenses. Regular verbsVerbs whose endings follow regular patterns when shifting from the present to past tense. follow regular patterns when shifting from the present to past tense. For example, to form a past-tense or past-participle verb form, add -ed or -d to the end of a verb. You can avoid mistakes by understanding this basic pattern.

Verb tenseA verb form that identifies the time of action described in a sentence. identifies the time of action described in a sentence. Verbs take different forms to indicate different tenses. Verb tenses indicate

  • an action or state of being in the present,
  • an action or state of being in the past,
  • an action or state of being in the future.

Helping verbs, such as be and have, also work to create verb tenses, such as the future tense.

Exercise 1

Complete the following sentences by selecting the correct form of the verb in simple present, simple past, or simple future tenses. Write the corrected sentence on your own sheet of paper.

  1. The Dust Bowl (is, was, will be) a name given to a period of very destructive dust storms that occurred in the United States during the 1930s.
  2. Historians today (consider, considered, will consider) The Dust Bowl to be one of the worst weather of events in American history.
  3. The Dust Bowl mostly (affects, affected, will affect) the states of Kansas, Colorado, Oklahoma, Texas, and New Mexico.
  4. Dust storms (continue, continued, will continue) to occur in these dry regions, but not to the devastating degree of the 1930s.
  5. The dust storms during The Dust Bowl (cause, caused, will cause) irreparable damage to farms and the environment for a period of several years.
  6. When early settlers (move, moved, will move) into this area, they (remove, removed, will remove) the natural prairie grasses in order to plant crops and graze their cattle.
  7. They did not (realize, realized, will realize) that the grasses kept the soil in place.
  8. There (is, was, will be) also a severe drought that (affects, affected, will affect) the region.
  9. The worst dust storm (happens, happened, will happen) on April 14, 1935, a day called Black Sunday.
  10. The Dust Bowl era finally came to end in 1939 when the rains (arrive, arrived, will arrive).
  11. Dust storms (continue, continued, will continue) to affect the region, but hopefully they will not be as destructive as the storms of the 1930s.

Irregular Verbs

The past tense of irregular verbsVerbs whose endings do not follow regular patterns when shifting from present to past tense. is not formed using the patterns that regular verbs follow. Study Table 2.1 "Irregular Verbs", which lists the most common irregular verbs.

Tip

The best way to learn irregular verbs is to memorize them. With the help of a classmate, create flashcards of irregular verbs and test yourselves until you master them.

Table 2.1 Irregular Verbs

Simple Present Past Simple Present Past
be was, were lose lost
become became make made
begin began mean meant
blow blew meet met
break broke pay paid
bring brought put put
build built quit quit
burst burst read read
buy bought ride rode
catch caught ring rang
choose chose rise rose
come came run ran
cut cut say said
dive dove (dived) see saw
do did seek sought
draw drew sell sold
drink drank send sent
drive drove set set
eat ate shake shook
fall fell shine shone (shined)
feed fed shrink shrank (shrunk)
feel felt sing sang
fight fought sit sat
find found sleep slept
fly flew speak spoke
forget forgot spend spent
forgive forgave spring sprang
freeze froze stand stood
get got steal stole
give gave strike struck
go went swim swam
grow grew swing swung
have had take took
hear heard teach taught
hide hid tear tore
hold held tell told
hurt hurt think thought
keep kept throw threw
know knew understand understood
lay laid wake woke
lead led wear wore
leave left win won
let let wind wound

Here we consider using irregular verbs.

Exercise 2

Complete the following sentences by selecting the correct form of the irregular verb in simple present, simple past, or simple future tense. Copy the corrected sentence onto your own sheet of paper.

  1. Marina finally (forgived, forgave, will forgive) her sister for snooping around her room.
  2. The house (shook, shaked, shakes) as the airplane rumbled overhead.
  3. I (buyed, bought, buy) several items of clothing at the thrift store on Wednesday.
  4. She (put, putted, puts) the lotion in her shopping basket and proceeded to the checkout line.
  5. The prized goose (layed, laid, lay) several golden eggs last night.
  6. Mr. Batista (teached, taught, taughted) the class how to use correct punctuation.
  7. I (drink, drank, will drink) several glasses of sparkling cider instead of champagne on New Year’s Eve next year.
  8. Although Hector (growed, grew, grows) three inches in one year, we still called him “Little Hector.”
  9. Yesterday our tour guide (lead, led, will lead) us through the maze of people in Times Square.
  10. The rock band (burst, bursted, bursts) onto the music scene with their catchy songs.

Exercise 3

On your own sheet of paper, write a sentence using the correct form of the verb tense shown below.

  1. Throw (past)
  2. Paint (simple present)
  3. Smile (future)
  4. Tell (past)
  5. Share (simple present)

Maintaining Consistent Verb Tense

Consistent verb tenseUsing the same verb tense throughout a sentence or paragraph. means the same verb tense is used throughout a sentence or a paragraph. As you write and revise, it is important to use the same verb tense consistently and to avoid shifting from one tense to another unless there is a good reason for the tense shift. In the following box, see whether you notice the difference between a sentence with consistent tense and one with inconsistent tense.

Tip

In some cases, clear communication will call for different tenses. Look at the following example:

If the time frame for each action or state is different, a tense shift is appropriate.

Exercise 4

Edit the following paragraph by correcting the inconsistent verb tense. Copy the corrected paragraph onto your own sheet of paper.

In the Middle Ages, most people lived in villages and work as agricultural laborers, or peasants. Every village has a “lord,” and the peasants worked on his land. Much of what they produce go to the lord and his family. What little food was leftover goes to support the peasants’ families. In return for their labor, the lord offers them protection. A peasant’s day usually began before sunrise and involves long hours of backbreaking work, which includes plowing the land, planting seeds, and cutting crops for harvesting. The working life of a peasant in the Middle Ages is usually demanding and exhausting.

Writing at Work

Read the following excerpt from a work e-mail:

The inconsistent tense in the e-mail will very likely distract the reader from its overall point. Most likely, your coworkers will not correct your verb tenses or call attention to grammatical errors, but it is important to keep in mind that errors such as these do have a subtle negative impact in the workplace.

Key Takeaways

  • Verb tense helps you express when an event takes place.
  • Regular verbs follow regular patterns when shifting from present to past tense.
  • Irregular verbs do not follow regular, predictable patterns when shifting from present to past tense.
  • Using consistent verb tense is a key element to effective writing.

Writing Application

Tell a family story. You likely have several family stories to choose from, but pick the one that you find most interesting to write about. Use as many details as you can in the telling. As you write and proofread, make sure your all your verbs are correct and the tenses are consistent.

2.4 Capitalization

Learning Objectives

  1. Learn the basic rules of capitalization.
  2. Identify common capitalization errors.

Text messages, casual e-mails, and instant messages often ignore the rules of capitalizationUsing a capital letter as the first letter of a word.. In fact, it can seem unnecessary to capitalize in these contexts. In other, more formal forms of communication, however, knowing the basic rules of capitalization and using capitalization correctly gives the reader the impression that you choose your words carefully and care about the ideas you are conveying.

Capitalize the First Word of a Sentence

Capitalize Proper Nouns

Proper nouns—the names of specific people, places, objects, streets, buildings, events, or titles of individuals—are always capitalized.

Tip

Always capitalize nationalities, races, languages, and religions. For example, American, African American, Hispanic, Catholic, Protestant, Jewish, Muslim, Hindu, Buddhist, and so on.

Do not capitalize nouns for people, places, things, streets, buildings, events, and titles when the noun is used in general or common way. See the following chart for the difference between proper nouns and common nouns.

Common Noun Proper Noun
museum The Art Institute of Chicago
theater Apollo Theater
country Malaysia
uncle Uncle Javier
doctor Dr. Jackson
book Pride and Prejudice
college Smith College
war the Spanish-American War
historical event The Renaissance

Exercise 1

On your own sheet of paper, write five proper nouns for each common noun that is listed. The first one has been done for you.

Common noun: river

  1. Nile River
  2.  
  3.  
  4.  
  5.  

Common noun: musician

  1.  
  2.  
  3.  
  4.  
  5.  

Common noun: magazine

  1.  
  2.  
  3.  
  4.  
  5.  

Collaboration

Please share with a classmate and compare your answers.

Capitalize Days of the Week, Months of the Year, and Holidays

Capitalize Titles

Tip

Computer-related words such as “Internet” and “World Wide Web” are usually capitalized; however, “e-mail” and “online” are never capitalized.

Exercise 2

Edit the following sentences by correcting the capitalization of the titles or names.

  1. The prince of england enjoys playing polo.
  2. “Ode to a nightingale” is a sad poem.
  3. My sister loves to read magazines such as the new yorker.
  4. The house on Mango street is an excellent novel written by Sandra Cisneros.
  5. My physician, dr. alvarez, always makes me feel comfortable in her office.

Exercise 3

Edit the following paragraphs by correcting the capitalization.

david grann’s the lost City of Z mimics the snake-like winding of the amazon River. The three distinct Stories that are introduced are like twists in the River. First, the Author describes his own journey to the amazon in the present day, which is contrasted by an account of percy fawcett’s voyage in 1925 and a depiction of James Lynch’s expedition in 1996. Where does the river lead these explorers? the answer is one that both the Author and the reader are hungry to discover.

The first lines of the preface pull the reader in immediately because we know the author, david grann, is lost in the amazon. It is a compelling beginning not only because it’s thrilling but also because this is a true account of grann’s experience. grann has dropped the reader smack in the middle of his conflict by admitting the recklessness of his decision to come to this place. the suspense is further perpetuated by his unnerving observation that he always considered himself A Neutral Witness, never getting personally involved in his stories, a notion that is swiftly contradicted in the opening pages, as the reader can clearly perceive that he is in a dire predicament—and frighteningly involved.

Writing at Work

Did you know that, if you use all capital letters to convey a message, the capital letters come across like shouting? In addition, all capital letters are actually more difficult to read and may annoy the reader. To avoid “shouting” at or annoying your reader, follow the rules of capitalization and find other ways to emphasize your point.

Key Takeaways

  • Learning and applying the basic rules of capitalization is a fundamental aspect of good writing.
  • Identifying and correcting errors in capitalization is an important writing skill.

Writing Application

Write a one-page biography. Make sure to identify people, places, and dates and use capitalization correctly.

2.5 Pronouns

Learning Objectives

  1. Identify pronouns and their antecedents.
  2. Use pronouns and their antecedents correctly.

If there were no pronouns, all types of writing would be quite tedious to read. We would soon be frustrated by reading sentences like Bob said that Bob was tired or Christina told the class that Christina received an A. Pronouns help a writer avoid constant repetition. Knowing just how pronouns work is an important aspect of clear and concise writing.

Pronoun Agreement

A pronounA word that substitutes for a noun; for example, I, you, he, she, it, we, or they. is a word that takes the place of (or refers back to) a noun or another pronoun. The word or words a pronoun refers to is called the antecedentThe noun that a pronoun refers to. of the pronoun.

  1. Lani complained that she was exhausted.

    • She refers to Lani.
    • Lani is the antecedent of she.
  2. Jeremy left the party early, so I did not see him until Monday at work.

    • Him refers to Jeremy.
    • Jeremy is the antecedent of him.
  3. Crina and Rosalie have been best friends ever since they were freshman in high school.

    • They refers to Crina and Rosalie.
    • Crina and Rosalie is the antecedent of they.

Pronoun agreementWhen the pronoun and the antecedent match or agree with each other. errors occur when the pronoun and the antecedent do not match or agree with each other. There are several types of pronoun agreement.

Agreement in Number

If the pronoun takes the place of or refers to a singular noun, the pronoun must also be singular.

Agreement in Person

Singular Pronouns Plural Pronouns
First Person I me my (mine) we us our (ours)
Second Person you you your (yours) you you your (your)
Third Person he, she, it him, her, it his, her, its they them their (theirs)

If you use a consistent person, your reader is less likely to be confused.

Exercise 1

Edit the following paragraph by correcting pronoun agreement errors in number and person.

Over spring break I visited my older cousin, Diana, and they took me to a butterfly exhibit at a museum. Diana and I have been close ever since she was young. Our mothers are twin sisters, and she is inseparable! Diana knows how much I love butterflies, so it was their special present to me. I have a soft spot for caterpillars too. I love them because something about the way it transforms is so interesting to me. One summer my grandmother gave me a butterfly growing kit, and you got to see the entire life cycle of five Painted Lady butterflies. I even got to set it free. So when my cousin said they wanted to take me to the butterfly exhibit, I was really excited!

Indefinite Pronouns and Agreement

Indefinite pronounsDoes not refer to a specific person or thing and is usually singular. do not refer to a specific person or thing and are usually singular. Note that a pronoun that refers to an indefinite singular pronoun should also be singular. The following are some common indefinite pronouns.

Common Indefinite Pronouns
all each one few nothing several
any each other many one some
anybody either neither one another somebody
anything everybody nobody oneself someone
both everyone none other something
each everything no one others anyone

Collective Nouns

Collective nounsA noun that identifies more than one person, place, or thing and treats those people, places, or things as a singular unit. suggest more than one person but are usually considered singular. Look over the following examples of collective nouns.

Common Collective Nouns
audience faculty public
band family school
class government society
committee group team
company jury tribe

Exercise 2

Complete the following sentences by selecting the correct pronoun. Copy the completed sentence onto your own sheet of paper. Then circle the noun the pronoun replaces.

  1. In the current economy, nobody wants to waste ________ money on frivolous things.
  2. If anybody chooses to go to medical school, ________ must be prepared to work long hours.
  3. The plumbing crew did ________ best to repair the broken pipes before the next ice storm.
  4. If someone is rude to you, try giving ________ a smile in return.
  5. My family has ________ faults, but I still love them no matter what.
  6. The school of education plans to train ________ students to be literacy tutors.
  7. The commencement speaker said that each student has a responsibility toward ________.
  8. My mother’s singing group has ________ rehearsals on Thursday evenings.
  9. No one should suffer ________ pains alone.
  10. I thought the flock of birds lost ________ way in the storm.

Subject and Object Pronouns

Subject pronounsPronoun that functions as the subject in a sentence. function as subjects in a sentence. Object pronounsPronoun that functions as the object of a verb or a preposition. function as the object of a verb or of a preposition.

Singular Pronouns Plural Pronouns
Subject Object Subject Object
I me we us
you you you you
he, she, it him, her, it they them

The following sentences show pronouns as subjects:

  1. She loves the Blue Ridge Mountains in the fall.
  2. Every summer, they picked up litter from national parks.

The following sentences show pronouns as objects:

  1. Marie leaned over and kissed him.
  2. Jane moved it to the corner.

Tip

Note that a pronoun can also be the object of a preposition.

Near them, the children played.

My mother stood between us.

The pronouns us and them are objects of the prepositions near and between. They answer the questions near whom? And between whom?

Compound subject pronounsTwo or more pronouns joined by a conjunction or preposition that function as the subject of the sentence. are two or more pronouns joined by a conjunction or a preposition that function as the subject of the sentence.

The following sentences show pronouns with compound subjects:

Incorrect: Me and Harriet visited the Grand Canyon last summer.

Correct: Harriet and I visited the Grand Canyon last summer.

Correct: Jenna accompanied Harriet and me on our trip.

Tip

Note that object pronouns are never used in the subject position. One way to remember this rule is to remove the other subject in a compound subject, leave only the pronoun, and see whether the sentence makes sense. For example, Me visited the Grand Canyon last summer sounds immediately incorrect.

Compound object pronounsTwo or more pronouns joined by a conjunction or preposition that function as the object of the sentence. are two or more pronouns joined by a conjunction or a preposition that function as the object of the sentence.

Incorrect: I have a good feeling about Janice and I.

Correct: I have a good feeling about Janice and me.

Tip

It is correct to write Janice and me, as opposed to me and Janice. Just remember it is more polite to refer to yourself last.

Writing at Work

In casual conversation, people sometimes mix up subject and object pronouns. For instance, you might say, “Me and Donnie went to a movie last night.” However, when you are writing or speaking at work or in any other formal situation, you need to remember the distinctions between subject and object pronouns and be able to correct yourself. These subtle grammar corrections will enhance your professional image and reputation.

Exercise 3

Revise the following sentences in which the subject and object pronouns are used incorrectly. Copy the revised sentence onto your own sheet of paper. Write a C for each sentence that is correct.

  1. Meera and me enjoy doing yoga together on Sundays.

    ________________________________________________________________

  2. She and him have decided to sell their house.

    ________________________________________________________________

  3. Between you and I, I do not think Jeffrey will win the election.

    ________________________________________________________________

  4. Us and our friends have game night the first Thursday of every month.

    ________________________________________________________________

  5. They and I met while on vacation in Mexico.

    ________________________________________________________________

  6. Napping on the beach never gets boring for Alice and I.

    ________________________________________________________________

  7. New Year’s Eve is not a good time for she and I to have a serious talk.

    ________________________________________________________________

  8. You exercise much more often than me.

    ________________________________________________________________

  9. I am going to the comedy club with Yolanda and she.

    ________________________________________________________________

  10. The cooking instructor taught her and me a lot.

    ________________________________________________________________

Who versus Whom

Who or whoever is always the subject of a verb. Use who or whoever when the pronoun performs the action indicated by the verb.

Who won the marathon last Tuesday?

I wonder who came up with that terrible idea!

On the other hand, whom and whomever serve as objects. They are used when the pronoun does not perform an action. Use whom or whomever when the pronoun is the direct object of a verb or the object of a preposition.

Whom did Frank marry the third time? (direct object of verb)

From whom did you buy that old record player? (object of preposition)

Tip

If you are having trouble deciding when to use who and whom, try this trick. Take the following sentence:

Who/Whom do I consider my best friend?

Reorder the sentence in your head, using either he or him in place of who or whom.

I consider him my best friend.

I consider he my best friend.

Which sentence sounds better? The first one, of course. So the trick is, if you can use him, you should use whom.

Exercise 4

Complete the following sentences by adding who or whom. Copy the completed sentence onto your own sheet of paper.

  1. ________ hit the home run?
  2. I remember ________ won the Academy Award for Best Actor last year.
  3. To ________ is the letter addressed?
  4. I have no idea ________ left the iron on, but I am going to find out.
  5. ________ are you going to recommend for the internship?
  6. With ________ are you going to Hawaii?
  7. No one knew ________ the famous actor was.
  8. ________ in the office knows how to fix the copy machine?
  9. From ________ did you get the concert tickets?
  10. No one knew ________ ate the cake mom was saving.

Key Takeaways

  • Pronouns and their antecedents need to agree in number and person.
  • Most indefinite pronouns are singular.
  • Collective nouns are usually singular.
  • Pronouns can function as subjects or objects.
  • Subject pronouns are never used as objects, and object pronouns are never used as subjects.
  • Who serves as a subject of a verb.
  • Whom serves as an object of a sentence or the object of a preposition.

Writing Application

Write about what makes an ideal marriage or long-term relationship. Provide specific details to back up your assertions. After you have written a few paragraphs, go back and proofread your paper for correct pronoun usage.

2.6 Adjectives and Adverbs

Learning Objectives

  1. Identify adjectives and adverbs.
  2. Use adjectives and adverbs correctly.

Adjectives and adverbs are descriptive words that bring your writing to life.

Adjectives and Adverbs

An adjectiveA word that describes a noun or a pronoun. is a word that describes a noun or a pronoun. It often answers questions such as which one, what kind, or how many?

  1. The green sweater belongs to Iris.
  2. She looks beautiful.

    • In sentence 1, the adjective green describes the noun sweater.
    • In sentence 2, the adjective beautiful describes the pronoun she.

    An adverbA word that describes a verb, adjective, or other adverb and often ends in -ly. is a word that describes a verb, an adjective, or another adverb. Adverbs frequently end in -ly. They answer questions such as how, to what extent, why, when, and where.

  3. Bertrand sings horribly.
  4. My sociology instructor is extremely wise.
  5. He threw the ball very accurately.

    • In sentence 3, horribly describes the verb sings. How does Bertrand sing? He sings horribly.
    • In sentence 4, extremely describes the adjective wise. How wise is the instructor? Extremely wise.
    • In sentence 5, very describes the adverb accurately. How accurately did he throw the ball? Very accurately.

Exercise 1

Complete the following sentences by adding the correct adjective or adverb from the list in the previous section. Identify the word as an adjective or an adverb (Adj, Adv).

  1. Frederick ________ choked on the piece of chicken when he saw Margaret walk through the door.
  2. His ________ eyes looked at everyone and everything as if they were specimens in a biology lab.
  3. Despite her pessimistic views on life, Lauren believes that most people have ________ hearts.
  4. Although Stefan took the criticism ________, he remained calm.
  5. The child developed a ________ imagination because he read a lot of books.
  6. Madeleine spoke ________ while she was visiting her grandmother in the hospital.
  7. Hector’s most ________ possession was his father’s bass guitar from the 1970s.
  8. My definition of a ________ afternoon is walking to the park on a beautiful day, spreading out my blanket, and losing myself in a good book.
  9. She ________ eyed her new coworker and wondered if he was single.
  10. At the party, Denise ________ devoured two pieces of pepperoni pizza and a several slices of ripe watermelon.

Comparative versus Superlative

ComparativeAdjectives and adverbs used to compare two things. adjectives and adverbs are used to compare two people or things.

  1. Jorge is thin.
  2. Steven is thinner than Jorge.

    • Sentence 1 describes Jorge with the adjective thin.
    • Sentence 2 compares Jorge to Steven, stating that Steven is thinner. So thinner is the comparative form of thin.

Form comparatives in one of the following two ways:

  1. If the adjective or adverb is a one syllable word, add -er to it to form the comparative. For example, big, fast, and short would become bigger, faster, and shorter in the comparative form.
  2. If the adjective or adverb is a word of two or more syllables, place the word more in front of it to form the comparative. For example, happily, comfortable, and jealous would become more happily, more comfortable, and more jealous in the comparative.

SuperlativeAdjectives and adverbs used to compare more than two people or two things. adjectives and adverbs are used to compare more than two people or two things.

  1. Jackie is the loudest cheerleader on the squad.
  2. Kenyatta was voted the most confident student by her graduating class.

    • Sentence 1 shows that Jackie is not just louder than one other person, but she is the loudest of all the cheerleaders on the squad.
    • Sentence 2 shows that Kenyatta was voted the most confident student of all the students in her class.

Form superlatives in one of the following two ways:

  1. If the adjective or adverb is a one-syllable word, add -est to form the superlative. For example, big, fast, and short would become biggest, fastest, and shortest in the superlative form.
  2. If the adjective or adverb is a word of two or more syllables, place the word most in front of it. For example, happily, comfortable, and jealous would become most happily, most comfortable, and most jealous in the superlative form.

Tip

Remember the following exception: If the word has two syllables and ends in -y, change the -y to an -i and add -est. For example, happy would change to happiest in the superlative form; healthy would change to healthiest.

Exercise 2

Edit the following paragraph by correcting the errors in comparative and superlative adjectives.

Our argument started on the most sunny afternoon that I have ever experienced. Max and I were sitting on my front stoop when I started it. I told him that my dog, Jacko, was more smart than his dog, Merlin. I could not help myself. Merlin never came when he was called, and he chased his tail and barked at rocks. I told Max that Merlin was the most dumbest dog on the block. I guess I was angrier about a bad grade that I received, so I decided to pick on poor little Merlin. Even though Max insulted Jacko too, I felt I had been more mean. The next day I apologized to Max and brought Merlin some of Jacko’s treats. When Merlin placed his paw on my knee and licked my hand, I was the most sorry person on the block.

Collaboration

Share and compare your answers with a classmate.

Irregular Words: Good, Well, Bad, and Badly

Good, well, bad, and badly are often used incorrectly. Study the following chart to learn the correct usage of these words and their comparative and superlative forms.

Comparative Superlative
Adjective good better best
Adverb well better best
Adjective bad worse worst
Adverb badly worse worst

Good versus Well

Good is always an adjective—that is, a word that describes a noun or a pronoun. The second sentence is correct because well is an adverb that tells how something is done.

Incorrect: Cecilia felt that she had never done so good on a test.

Correct: Cecilia felt that she had never done so well on a test.

Well is always an adverb that describes a verb, adverb, or adjective. The second sentence is correct because good is an adjective that describes the noun score.

Incorrect: Cecilia’s team received a well score.

Correct: Cecilia’s team received a good score.

Bad versus Badly

Bad is always an adjective. The second sentence is correct because badly is an adverb that tells how the speaker did on the test.

Incorrect: I did bad on my accounting test because I didn’t study.

Correct: I did badly on my accounting test because I didn’t study.

Badly is always an adverb. The second sentence is correct because bad is an adjective that describes the noun thunderstorm.

Incorrect: The coming thunderstorm looked badly.

Correct: The coming thunderstorm looked bad.

Better and Worse

The following are examples of the use of better and worse:

Tyra likes sprinting better than long distance running.

The traffic is worse in Chicago than in Atlanta.

Best and Worst

The following are examples of the use of best and worst:

Tyra sprints best of all the other competitors.

Peter finished worst of all the runners in the race.

Tip

Remember better and worse compare two persons or things. Best and worst compare three or more persons or things.

Exercise 3

Write good, well, bad, or badly to complete each sentence. Copy the completed sentence onto your own sheet of paper.

  1. Donna always felt ________ if she did not see the sun in the morning.
  2. The school board president gave a ________ speech for once.
  3. Although my dog, Comet, is mischievous, he always behaves ________ at the dog park.
  4. I thought my back injury was ________ at first, but it turned out to be minor.
  5. Steve was shaking ________ from the extreme cold.
  6. Apple crisp is a very ________ dessert that can be made using whole grains instead of white flour.
  7. The meeting with my son’s math teacher went very ________.
  8. Juan has a ________ appetite, especially when it comes to dessert.
  9. Magritte thought the guests had a ________ time at the party because most people left early.
  10. She ________ wanted to win the writing contest prize, which included a trip to New York.

Exercise 4

Write the correct comparative or superlative form of the word in parentheses. Copy the completed sentence onto your own sheet of paper.

  1. This research paper is ________ (good) than my last one.
  2. Tanaya likes country music ________ (well) of all.
  3. My motorcycle rides ________ (bad) than it did last summer.
  4. That is the ________ (bad) joke my father ever told.
  5. The hockey team played ________ (badly) than it did last season.
  6. Tracey plays guitar ________ (well) than she plays the piano.
  7. It will go down as one of the ________ (bad) movies I have ever seen.
  8. The deforestation in the Amazon is ________ (bad) than it was last year.
  9. Movie ticket sales are ________ (good) this year than last.
  10. My husband says mystery novels are the ________ (good) types of books.

Writing at Work

The irregular words good, well, bad, and badly are often misused along with their comparative and superlative forms better, best, worse, and worst. You may not hear the difference between worse and worst, and therefore type it incorrectly. In a formal or business-like tone, use each of these words to write eight separate sentences. Assume these sentences will be seen and judged by your current or future employer.

Key Takeaways

  • Adjectives describe a noun or a pronoun.
  • Adverbs describe a verb, adjective, or another adverb.
  • Most adverbs are formed by adding -ly to an adjective.
  • Comparative adjectives and adverbs compare two persons or things.
  • Superlative adjectives or adverbs compare more than two persons or things.
  • The adjectives good and bad and the adverbs well and badly are unique in their comparative and superlative forms and require special attention.

Writing Application

Using the exercises as a guide, write your own ten-sentence quiz for your classmate(s) using the concepts covered in this section. Try to include two questions from each subsection in your quiz. Exchange papers and see whether you can get a perfect score.

2.7 Misplaced and Dangling Modifiers

Learning Objectives

  1. Identify modifiers.
  2. Learn how to correct misplaced and dangling modifiers.

A modifierA word or phrase that qualifies the meaning of another element in a sentence. is a word, phrase, or clause that clarifies or describes another word, phrase, or clause. Sometimes writers use modifiers incorrectly, leading to strange and unintentionally humorous sentences. The two common types of modifier errors are called misplaced modifiers and dangling modifiers. If either of these errors occurs, readers can no longer read smoothly. Instead, they become stumped trying to figure out what the writer meant to say. A writer’s goal must always be to communicate clearly and to avoid distracting the reader with strange sentences or awkward sentence constructions. The good news is that these errors can be easily overcome.

Misplaced Modifiers

A misplaced modifierA modifier that is placed too far away from the word or words it modifies. is a modifier that is placed too far from the word or words it modifies. Misplaced modifiers make the sentence awkward and sometimes unintentionally humorous.

Incorrect: She wore a bicycle helmet on her head that was too large.

Correct: She wore a bicycle helmet that was too large on her head.

  • Notice in the incorrect sentence it sounds as if her head was too large! Of course, the writer is referring to the helmet, not to the person’s head. The corrected version of the sentence clarifies the writer’s meaning.

Look at the following two examples:

Incorrect: They bought a kitten for my brother they call Shadow.

Correct: They bought a kitten they call Shadow for my brother.

  • In the incorrect sentence, it seems that the brother’s name is Shadow. That’s because the modifier is too far from the word it modifies, which is kitten.

Incorrect: The patient was referred to the physician with stomach pains.

Correct: The patient with stomach pains was referred to the physician.

  • The incorrect sentence reads as if it is the physician who has stomach pains! What the writer means is that the patient has stomach pains.

Tip

Simple modifiers like only, almost, just, nearly, and barely often get used incorrectly because writers often stick them in the wrong place.

Confusing: Tyler almost found fifty cents under the sofa cushions.

Repaired: Tyler found almost fifty cents under the sofa cushions.

  • How do you almost find something? Either you find it or you do not. The repaired sentence is much clearer.

Exercise 1

On a separate sheet of paper, rewrite the following sentences to correct the misplaced modifiers.

  1. The young lady was walking the dog on the telephone.
  2. I heard that there was a robbery on the evening news.
  3. Uncle Louie bought a running stroller for the baby that he called “Speed Racer.”
  4. Rolling down the mountain, the explorer stopped the boulder with his powerful foot.
  5. We are looking for a babysitter for our precious six-year-old who doesn’t drink or smoke and owns a car.
  6. The teacher served cookies to the children wrapped in aluminum foil.
  7. The mysterious woman walked toward the car holding an umbrella.
  8. We returned the wine to the waiter that was sour.
  9. Charlie spotted a stray puppy driving home from work.
  10. I ate nothing but a cold bowl of noodles for dinner.

Dangling Modifiers

A dangling modifierA word, phrase, or clause that describes or modifies something that has been left out of the sentence. is a word, phrase, or clause that describes something that has been left out of the sentence. When there is nothing that the word, phrase, or clause can modify, the modifier is said to dangle.

Incorrect: Riding in the sports car, the world whizzed by rapidly.

Correct: As Jane was riding in the sports car, the world whizzed by rapidly.

  • In the incorrect sentence, riding in the sports car is dangling. The reader is left wondering who is riding in the sports car. The writer must tell the reader!

Incorrect: Walking home at night, the trees looked like spooky aliens.

Correct: As Jonas was walking home at night, the trees looked like spooky aliens.

Correct: The trees looked like spooky aliens as Jonas was walking home at night.

  • In the incorrect sentence walking home at night is dangling. Who is walking home at night? Jonas. Note that there are two different ways the dangling modifier can be corrected.

Incorrect: To win the spelling bee, Luis and Gerard should join our team.

Correct: If we want to win the spelling bee this year, Luis and Gerard should join our team.

  • In the incorrect sentence, to win the spelling bee is dangling. Who wants to win the spelling bee? We do!

Tip

The following three steps will help you quickly spot a dangling modifier:

  1. Look for an -ing modifier at the beginning of your sentence or another modifying phrase:

    Painting for three hours at night, the kitchen was finally finished by Maggie. (Painting is the -ing modifier.)

  2. Underline the first noun that follows it:

    Painting for three hours at night, the kitchen was finally finished by Maggie.

  3. Make sure the modifier and noun go together logically. If they do not, it is very likely you have a dangling modifier.

    After identifying the dangling modifier, rewrite the sentence.

    Painting for three hours at night, Maggie finally finished the kitchen.

Exercise 2

Rewrite the following the sentences onto your own sheet of paper to correct the dangling modifiers.

  1. Bent over backward, the posture was very challenging.
  2. Making discoveries about new creatures, this is an interesting time to be a biologist.
  3. Walking in the dark, the picture fell off the wall.
  4. Playing a guitar in the bedroom, the cat was seen under the bed.
  5. Packing for a trip, a cockroach scurried down the hallway.
  6. While looking in the mirror, the towel swayed in the breeze.
  7. While driving to the veterinarian’s office, the dog nervously whined.
  8. The priceless painting drew large crowds when walking into the museum.
  9. Piled up next to the bookshelf, I chose a romance novel.
  10. Chewing furiously, the gum fell out of my mouth.

Exercise 3

Rewrite the following paragraph correcting all the misplaced and dangling modifiers.

I bought a fresh loaf of bread for my sandwich shopping in the grocery store. Wanting to make a delicious sandwich, the mayonnaise was thickly spread. Placing the cold cuts on the bread, the lettuce was placed on top. I cut the sandwich in half with a knife turning on the radio. Biting into the sandwich, my favorite song blared loudly in my ears. Humming and chewing, my sandwich went down smoothly. Smiling, my sandwich will be made again, but next time I will add cheese.

Collaboration

Please share with a classmate and compare your answers.

Key Takeaways

  • Misplaced and dangling modifiers make sentences difficult to understand.
  • Misplaced and dangling modifiers distract the reader.
  • There are several effective ways to identify and correct misplaced and dangling modifiers.

Writing Application

See how creative and humorous you can get by writing ten sentences with misplaced and dangling modifiers. This is a deceptively simple task, but rise to the challenge. Your writing will be stronger for it. Exchange papers with a classmate, and rewrite your classmate’s sentences to correct any misplaced modifiers.

2.8 Writing Basics: End-of-Chapter Exercises

Learning Objectives

  1. Use the skills you have learned in the chapter.
  2. Work collaboratively with other students.

Exercises

  1. On your own sheet of paper, identify each sentence as a fragment, a run-on, or correct (no error). Then rewrite the paragraph by correcting the sentence fragments and run-ons.

    My favorite book is Brave New World by Aldous Huxley, he was born in 1894 and died in 1963 ________. Written in 1931 ________. A futuristic society where humans are born out of test tubes and kept in rigid social classes ________. This may not seem like a humorous premise for a novel, but Huxley uses satire, which is a type of humor that is used to make a serious point ________. The humans in Brave New World learn through sleep teaching, Huxley calls this “hypnopedia” ________. Everyone is kept “happy” in the brave new world by taking a pill called soma, there is one character named John the Savage who does not take soma ________. because he comes from a different part of the world where there is no technology, and he believes in natural ways of living ________. It turns out that John has a big problem with the brave new world and how people live there ________. Will he be able to survive living there, well you will have to read the novel to find out ________. Brave New World is considered a classic in English literature, it is one of the best novels I have ever read ________.

  2. Each sentence contains an error in subject-verb agreement, irregular verb form, or consistent verb tense. Identify the type of error. Then, on your own sheet of paper, rewrite the sentence correctly.

    1. Maria and Ty meets me at the community center for cooking classes on Tuesdays.

      ________________________________________________________________

    2. John’s ability to laugh at almost anything amaze me.

      ________________________________________________________________

    3. Samantha and I were walking near the lake when the large, colorful bird appears.

      ________________________________________________________________

    4. I builded my own telescope using materials I bought at the hardware store.

      ________________________________________________________________

    5. My mother freezed the remaining tomatoes from her garden so that she could use them during the winter.

      ________________________________________________________________

    6. Bernard asked the stranger sitting next to him for the time, and she says it was past midnight.

      ________________________________________________________________

    7. My mother and brother wears glasses, but my father and sister do not.

      ________________________________________________________________

    8. We held our noses as the skunk runs away.

      ________________________________________________________________

    9. Neither Soren nor Andrew are excited about the early morning swim meet.

      ________________________________________________________________

    10. My hands hurted at the thought of transcribing all those notes.

      ________________________________________________________________

    11. The police questioned the suspect for hours but she gives them no useful information.

      ________________________________________________________________

    12. Terry takes short weekend trips because her job as a therapist was very emotionally draining.

      ________________________________________________________________

    13. She criticize delicately, making sure not to hurt anyone’s feelings.

      ________________________________________________________________

    14. Davis winded the old clock and set it atop his nightstand.

      ________________________________________________________________

    15. Cherie losed four poker hands in a row before realizing that she was playing against professionals.

      ________________________________________________________________

    16. Janis and Joan describes their trip to the Amazon in vivid detail.

      ________________________________________________________________

    17. You should decides for yourself whether or not to reduce the amount of processed foods in your diet.

      ________________________________________________________________

    18. The oil rig exploded and spills millions of gallons of oil into the ocean.

      ________________________________________________________________

    19. The handsome vampire appeared out of nowhere and smiles at the smitten woman.

      ________________________________________________________________

    20. The batter swinged at the ball several times but never hit it.

      ________________________________________________________________

  3. Correct the capitalization errors in the following fictional story. Copy the corrected paragraph onto your own sheet of paper.

    lance worthington signed a Recording Contract with Capitol records on june 15, 2007. Despite selling two million copies of his Debut Album, nothing to lose, lance lost quite a bit as his tax returns from the irs revealed. lance did not think it was fair that the Record Company kept so much of his earnings, so he decided to hire robert bergman, a prominent music Attorney with a Shark-like reputation. bergman represented lance all the way to the supreme court, where lance won the case against capitol records. Lance worthington was instrumental in changing intellectual property rights and long standing Record Company practices. All artists and musicians can thank him for his brave stance against record companies. Lance subsequently formed his own independent record label called worthy records. worthy is now a successful Label based out of chicago, illinois, and its Artists have appeared on well known shows such as The tonight show and Saturday night live. Lance worthington is a model for success in the do-it-yourself World that has become the Music Industry.

    Collaboration

    Please share with a classmate and compare your answers.

  4. Complete the following sentences by selecting the correct comparative or superlative adjective or adverb. Then copy the completed sentence onto your own sheet of paper.

    1. Denise has a (cheerful) ________ outlook on life than her husband.
    2. I don’t mean to brag, but I think I am the (good) ________ cook in my family.
    3. Lydia is the (thoughtful) ________ person I know.
    4. Italy experienced the (bad) ________ heat wave in its history last year.
    5. My teacher, Ms. Beckett, is the (strange) ________ person I know, and I like that.
    6. Dorian’s drawing skills are (good) ________ this semester than last.
    7. My handwriting is the (sloppy) ________ of all my classmates.
    8. Melvin’s soccer team played (badly) ________ than it did last season.
    9. Josie’s pen writes (smooth) ________ than mine.
    10. I felt (lucky) ________ than my sister because I got in to the college of my choice.