Developmental Monitoring and Screening for Health Professionals
Developmental monitoring and screening can be done by a number of professionals in health care, community, and school settings. However, pediatric primary health care providers are in a unique position to promote children’s developmental health.
Pediatric primary health care providers have regular contact with children before they reach school age and are able to provide family-centered, comprehensive, and coordinated care. This care includes a more detailed medical assessment when a screening indicates a child is at risk for a developmental problem.
Read about a new tool to look for physical development delays »
Monitoring and Screening Recommendations
Note: These recommendations are based on those by the American Academy of Pediatrics (AAP), July 20061
Early identification of developmental disorders is critical to the well-being of children and their families. It is an integral function of the medical home approach to providing primary care for children and an appropriate responsibility of all pediatric health care professionals. The AAP defines family-centered medical home as an approach where the pediatric care team works in partnership with a child and a child’s family to assure that all of the medical and non-medical needs of the patient are met.
The AAP recommends that developmental surveillance, which is the process of recognizing children who might be at risk for developmental delays1, be incorporated at every well-child preventive care visit. This surveillance should include asking about parents’ concerns, obtaining a developmental history, making observations of the child, identifying risk and protective factors, and documenting the findings. Any concerns should be addressed promptly with developmental screening tests, i.e., standardized tools to identify and refine any risk or concern that has been noticed. In addition, all children should be screened using a standardized test during well-child visits at 9, 18, and 24 or 30 months.
If a potential developmental problem is noted on the screening test, further developmental and medical evaluation needs to follow. The more detailed evaluation will show whether the child has a developmental disorder or delay and needs treatment, including early developmental intervention services. Children diagnosed with developmental disorders are considered to be children with special health care needs, and their care needs to be managed like the care of children with other chronic conditions. Accurately identifying a developmental disorder and understanding its underlying causes is important for treatment planning, from medical treatment and intervention services for the child to genetic counseling for the child’s parents.
Read more about these recommendations »
Developmental Screening in Pediatric Primary Care Practice
Integrating routine developmental screening into the practice setting can seem daunting. The following are suggestions for integrating screening services into primary care efficiently and at low cost, while ensuring thorough coordination of care.
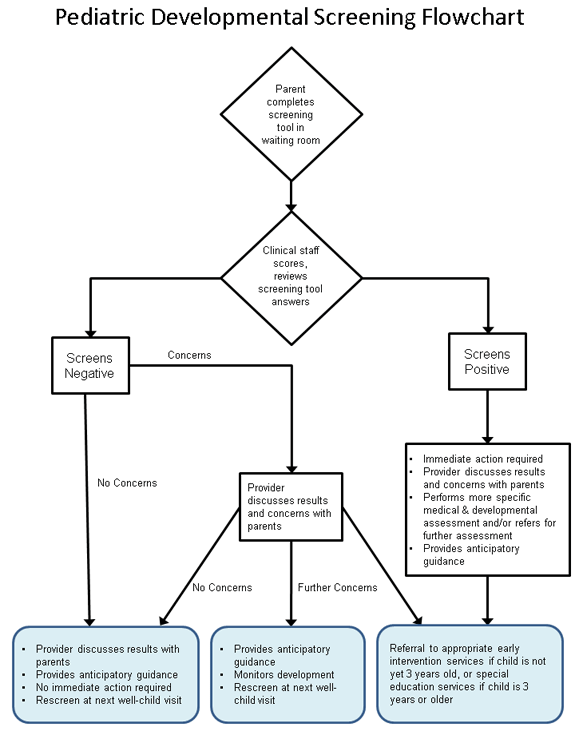
An example of how developmental screening activities might flow at your clinic:
View and Print this flowchart from a PDF [PDF – 788K]
Sample Delineation of Pediatric Staff Roles for Developmental Screening
Shaded areas in the table below indicate which activities are the responsibilities of each staff member. Items in orange are the primary responsibility of the pediatric primary care provider.
Staff |
|||||
|---|---|---|---|---|---|
| Activity | Pediatrician | Head Nurse | Office Manager | Other Nurses | Other Staff |
| Establish the developmental screening and referral system within the practice – agree on screening protocol and encourage support from office staff. | |||||
| Participate in training on the importance of early childhood development, early intervention, the screeners, appropriate referrals, and billing information. | |||||
| Train other staff members (e.g., nurses) in the practice who will be scoring screening tools. | |||||
| Screen children at designated well-child visit, or if there is a concern. | primary responsibility of the pediatrician | ||||
| Score screening tools.* | primary responsibility of the pediatrician | ||||
| Evaluate child’s developmental status. Identify children with and at risk for developmental problems. | primary responsibility of the pediatrician | ||||
| Provide feedback to parents on the results of the screening. | primary responsibility of the pediatrician | ||||
| Advise parents on development and behavior. | primary responsibility of the pediatrician | ||||
| Initiate appropriate further assessment, referrals, interventions. | primary responsibility of the pediatrician | ||||
| Recognize the manifestations of parenting stress, evaluate the risks involved and determine necessary referrals/interventions. | primary responsibility of the pediatrician | ||||
| Distribute patient materials. | |||||
| Maintain and update referral lists. | |||||
| Enter data into the chart/electronic health record and also the web-based special needs registry system, if available. | |||||
| Medical records staff: maintain record keeping system. | |||||
| Secretarial staff: copy or order tools, maintain inventory of all necessary supplies. | |||||
| Receptionists: serve as a resource for parents (e.g., explain tool, ask if the parent needs assistance in filling it out). | |||||
*Scoring could be automated.
Involving Families in Monitoring and Screening
Research studies have confirmed that parents are reliable sources of information about their children’s development. Evidence-based screening tools that incorporate parent reports (e.g., Ages and Stages Questionnaire, the Parents’ Evaluation of Developmental Status, and Child Development Inventory) can help parents and health care professionals talk about the child’s development in a systematic way. Systematic communication can help reveal parents’ concerns, help parent and health care professional observe the child’s development, and help parents become more aware of how children develop. Such tools can also be time-saving and cost-efficient in clinical practice settings.2,3,4 For example, total cost of routine family psychosocial screening for children up to age 3 was estimated at about $2.00 per visit.5
Evaluating a child’s development and educating families about what to expect in their child’s development, how they can promote development, and the benefits of monitoring development, can also improve the relationship between the health care professional and parent. By establishing relationship-based practices, health care professionals promote positive parent-child relationships, while building the strongest possible relationship between the parent and the health care professional. Such practices are fundamental to quality services.
Types of Screening Tools
Today, a number of good screening tools designed for a variety of settings, ages, and purposes are available. Screening tools are designed to help identify children who might have developmental delays. Screening tools can be specific to a disorder (for example, autism), an area (for example, cognitive development, language, or gross motor skills), or they can be general, encompassing multiple areas of concern.
Screening tools do not provide conclusive evidence of developmental delays and do not result in diagnoses. A positive screening result should be followed by a thorough assessment.
A list of developmental screening tools [1.1 MB] is available from the National Early Childhood Technical Assistance Center (NECTAC), including descriptions of the tools, with information about their sensitivity and specificity.
Links to Other Websites
Bright Futures: Guidelines for Health Supervision of Infants, Children, and Adolescents, Third Edition
These guidelines provide detailed information on well-child care for health care practitioners.
Bright Futures: Children with Special Health Care Needs
Tips and tools from Bright Futures for establishing a clear and planned approach to managing and caring for children with special health care needs.
Identifying Infants and Young Children With Developmental Disorders in the Medical Home: An Algorithm for Developmental Surveillance and Screening
A policy statement from the American Academy of Pediatrics.
References
- Council on Children With Disabilities, Section on Developmental Behavioral Pediatrics, Bright Futures Steering Committee and Medical Home Initiatives for Children With Special Needs Project Advisory Committee. Identifying Infants and Young Children with Developmental Disorders in the Medical Home: An Algorithm for Developmental Surveillance and Screening. Pediatrics 2006; 118(1):405-420 (doi:10.1542/peds.2006-1231)
- Regalado M, Halfon N. Primary care services promoting optimal child development from birth to age 3 years. Archives of Pediatrics & Adolescent Medicine 2001;155:1311-1322.
- Skellern C, Rogers Y, O’Calaghan M. A parent-completed developmental questionnaire: follow up of ex-premature infants. Journal of Paediatrics and Child Health 2001;37(2):125-129.
- Glascoe FP. Parents’ evaluation of developmental status: how well do parents’ concerns identify children with behavioral and emotional problems? Clinical Pediatrics 2003;42(2):133-138.
- Glascoe FP. Developmental, Mental Health/Behavioral and Academic Screens, 2010. Updated from Glascoe FP. Collaborating with Parents and Glascoe FP, Robertshaw NS, PEDS: Developmental Milestones, Professionals’ Manual. 2010. Nashville, Tennessee: PEDSTest.com, LLC.
- Page last reviewed: January 3, 2017
- Page last updated: January 3, 2017
- Content source:
- Division of Human Development and Disabilities, National Center on Birth Defects and Developmental Disabilities, Centers for Disease Control and Prevention
ShareCompartir