Physiology
Textbooks
Boundless Anatomy and Physiology
Peripheral Nervous System
Distribution of Spinal Nerves
Physiology Textbooks Boundless Anatomy and Physiology Peripheral Nervous System Distribution of Spinal Nerves
Physiology Textbooks Boundless Anatomy and Physiology Peripheral Nervous System
Physiology Textbooks Boundless Anatomy and Physiology
Physiology Textbooks
Physiology
Concept Version 12
Created by Boundless

Sacral and Coccygeal Plexuses

The sacral plexus is the plexus of the three sacral spinal nerves (S2–S4) that arise from the lower back just above the sacrum.

Learning Objective

  • Distinguish between the sacral and coccygeal plexuses


Key Points

    • The sacral plexus, together with the lumbar plexus, forms the lumbosacral plexus.
    • The largest nerve in the sacral plexus is the sciatic nerve that innervates the thigh, lower leg, and the foot.
    • The coccygeal plexus consists of the coccygeal nerve and the fifth sacral nerve, which innervate the skin in the coccygeal region, around the tailbone (called the coccyx).

Terms

  • sciatic nerve

    A large nerve that starts in the lower back and runs through the buttock and down the lower limb.

  • sacral plexus

    A nerve plexus that provides motor and sensory nerves for the posterior thigh, most of the lower leg, the entire foot, and part of the pelvis.

  • coccygeal nerve

    The spinal nerve that corresponds to the coccyx bone.


Full Text

The sacral plexus is a nerve plexus that provides motor and sensory nerves for the posterior thigh, most of the lower leg, the entire foot, and part of the pelvis. It is part of the lumbosacral plexus and emerges from the sacral vertebrae (S2–S4). 

The largest and longest nerve of the human body, the sciatic nerve, is the main branch and gives rami to the motor innervation of the muscles of the foot, the leg, and the thigh.

The sacral plexus

The nerves of the sacral plexus are shown.

This is a drawing of the nerves of the sacral plexus. It shows all the lumbar and sacral nerves that form the plexus.

The sacral plexus is formed by:

  • The lumbosacral trunk.
  • The anterior division of the first sacral nerve.
  • Portions of the anterior divisions of the second and third sacral nerves.

The nerves forming the sacral plexus converge toward the lower part of the greater sciatic foramen and unite to form a flattened band from the anterior and posterior surfaces, from which several branches arise.

The band itself is continued as the sciatic nerve, which splits on the back of the thigh into the tibial nerve and the common fibular nerve. These two nerves sometimes arise separately from the plexus and, in all cases, their independence can be shown by dissection. 

Often, the sacral plexus and the lumbar plexus are considered to be one large nerve plexus, the lumbosacral plexus. The lumbosacral trunk connects the two plexuses.

The coccygeal plexus originates from the S4, S5, and Co1 spinal nerves. It is interconnected with the lower part of the sacral plexus. The only nerve in this plexus is the anococcygeal nerve, which serves sensory innervation of the skin in the coccygeal region.

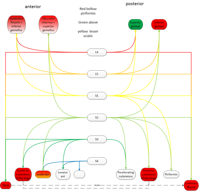
Sacral plexus diagram

Diagram of the sacral plexus showing the various anterior and posterior nerve branches that arise from each lumbar and sacral nerve.

This is a diagram of the sacral plexus. It shows the various anterior and posterior nerve branches that arise from each lumbar and sacral nerve.
[ edit ]
Edit this content
Prev Concept
Lumbar Plexus
Sensory and Motor Tracts
Next Concept
Subjects
  • Accounting
  • Algebra
  • Art History
  • Biology
  • Business
  • Calculus
  • Chemistry
  • Communications
  • Economics
  • Finance
  • Management
  • Marketing
  • Microbiology
  • Physics
  • Physiology
  • Political Science
  • Psychology
  • Sociology
  • Statistics
  • U.S. History
  • World History
  • Writing

Except where noted, content and user contributions on this site are licensed under CC BY-SA 4.0 with attribution required.