Technology roadmap
A technology roadmap is a flexible planning schedule to support strategic and long-range planning, by matching short-term and long-term goals with specific technology solutions.[1][2] It is a plan that applies to a new product or process and may include using technology forecasting or technology scouting to identify suitable emerging technologies.[3] It is a known technique to help manage the fuzzy front-end of innovation.[4] It is also expected that roadmapping techniques may help companies to survive in turbulent environments[1] and help them to plan in a more holistic way to include non-financial goals and drive towards a more sustainable development.[5] Here roadmaps can be combined with other corporate foresight methods to facilitate systemic change.[6]
Developing a roadmap has three major uses.[7] It helps reach a consensus about a set of needs and the technologies required to satisfy those needs, it provides a mechanism to help forecast technology developments, and it provides a framework to help plan and coordinate technology developments.[8] It may also be used as an analysis tool to map the development and emergence from new industries.
Process
The technology roadmapping process may be conducted in three phases: preliminary activities, the development of the roadmap, and the follow-up activities phase. Because the process is too big for one model, the phases are modeled separately. In the models no different roles are made; this is because everything is done by the participants as a group.[9]
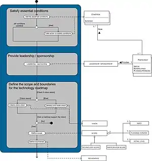
Phase 1: Preliminary phase

The first phase, the preliminary phase (see figure 2), consists of three steps:
- satisfy essential conditions,
- provide leadership / sponsorship, and
- define the scope and boundaries for the technology roadmap.
In this phase the key decision makers must identify that they have a problem and that technology roadmapping can help them in solving the problem.
Satisfy essential conditions
In this step it must become clear what the conditions are (they must be identified) and if they are not met, who takes actions to meet them. These conditions include, for example:
- A need for the technology roadmap
- Input and participation from different parts of the organization (e.g., marketing, R&D, the strategic business units) with different planning horizons and perspectives.
All conditions should be satisfied (or an agreed-on party takes necessary actions) to continue to the next step. The participants can have zero or more conditions of their own. It applies to all conditions that have the attribute to be met or not.
Provide leadership / sponsorship
Committed leadership is needed because of the time and effort involved in creating a technology roadmap. Additionally the leadership should come from one of the participants, one of them provides leadership and sponsorship. This means that the line organization must drive the process and use the roadmap to make resource allocation decisions.[10]
Define the scope and boundaries
In this step the context for the roadmap is specified. In the company a vision should exist and it must be clear that the roadmap can support that vision. If the vision does not exist one should be developed and clearly stated. When that is done the boundaries and the scope of the roadmap should be specified. Furthermore, the planning horizon and the level of details should be set. The scope can be further divided into the technology scope and the participation scope.
In table 1 all the different sub-activities of the preliminary activity phase can be seen. All the sub-activities have concepts as end products (marked in bold). These concepts are the actual meta-data model, which is an adjusted class diagram.[11]
| Activity | Sub-Activity | Description |
|---|---|---|
| Satisfy essential conditions | Identify essential conditions | When all the participants come together, essential conditions can be identified (e.g. what groups should be involved, what are the key customers and what are the key suppliers). |
| Take action to satisfy conditions | For technology roadmapping to succeed, conditions from the participants must be satisfied. | |
| Provide leadership / sponsorship | The part of leadership / sponsorship should be taken by line organization; they must drive the roadmapping process and use the roadmap to make resource allocation decisions. | |
| Define the scope and boundaries for the technology roadmap | Clearly state vision | The already existing vision must be clear. |
| Develop vision | The vision is developed and stated clearly. | |
| Define scope | The scope of the project can further define the set of needs, planning horizon and level of detail. The scope can be further divided into the technology scope and the participation scope. | |
| Define boundaries | The boundaries should also be included. |
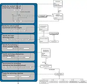
Phase 2: Development phase

The second phase, the development of the technology roadmap phase (see figure 3.), consists of 7 steps:
1. Identify the "product" that is the focus of the roadmap,
2. Identify the critical system requirements and their targets,
3. Specify the major technology areas,
4. Specify the technology drivers and their targets,
5. Identify technology alternatives and their timelines,
6. Recommend the technology alternatives that should be pursued, and7. create the technology roadmap report.
— Defense Logistics Agency, [12]
Identify the product focus of the roadmap
In this step the common product needs are identified and are agreed on by all the participants. This is important to get the acceptance of all groups for the process. In case of uncertainty of the product needs scenario-based planning can be used to determine the common product needs. In figure 3, the participants and possibly the scenario-based planning provide the common product needs.
Identify the critical system requirements and their targets
Once it is decided what must be roadmapped, the critical system requirements can be identified; they provide the overall framework for the technology roadmap. The requirements can have targets (as an attribute in figure 3) like reliability and costs.
Specify the major technology areas
These are the areas that help achieve critical system requirements. For each technology area several technologies can be found. Example technology areas are: market assessment, crosscutting technology, component development, and system development.
Specify the technology drivers and their targets
In this step the critical system requirements from the second step are transformed into technology drivers (with targets) for the specific technology area. These drivers are the critical variables that select the technology alternatives. Drivers depend on the technology areas but they relate to how the technology addresses the critical system requirements.
Identify technology alternatives and their timelines
At this point the technology drivers and their targets are specified and the technology alternatives that can satisfy those targets should be specified. For each of the alternatives a timeline should be estimated for how it will mature with respect to the technology driver targets.
The time factor can be adapted suitable for the particular situation. The time horizons for e-commerce and software related sectors are usually short. Other distinctions can be made on scale and intervals.
Recommend the technology alternatives that should be pursued
Because the alternatives may differ in costs, timeline, etc., a selection must be made of the alternatives. These are the alternatives to pursue in figure 3. In this step a lot of trade-offs must be made between different alternatives for different targets: for example, performance over costs and even target over target.
Create the report
At this point the technology roadmap is finished. In figure 3, it can be seen that the technology roadmap report consists of 5 parts:
- the identification and description of each technology area,
- critical factors in the roadmap,
- unaddressed areas,
- implementation recommendations, and
- technical recommendations.
The report can also include additional information. In table 2 all the different sub-activities of the development phase can be seen.
| Activity | Sub-Activity | Description |
|---|---|---|
| Identify the "product" the roadmap focuses on | Identify needs | This critical step is to get the participants to identify and agree on the common product needs. This is important to get their acceptance. |
| Use Scenario-based planning | If there is major uncertainty about the common product needs, then scenario-based planning can be used. Each scenario must be reasonable, internally consistent and comparable with the other scenarios. | |
| State needs | These are the needs for the product. | |
| Identify the critical system requirements and their targets | Define critical system requirements | The critical system requirements provide the overall framework for the roadmap and are high-level dimensions the technologies relate to. These include things like reliability and costs. |
| Define targets | For each of the system requirements targets must be defined. | |
| Specify the major technology areas | Transform requirements into technology oriented drivers | The major technology areas should be specified to help achieve the critical system requirements for the product. The critical system requirements are then transformed into technology drivers for the specific technology areas. |
| Specify the technology drivers and their targets | Select technology alternatives with their targets | Technology drivers and their targets are set based on the critical system requirement targets. It specifies how viable technology alternatives must be to perform by a certain date. From the available technology alternatives a selection must be made. |
| Identify technology alternatives and their timelines | Identify alternatives and their timelines | The technology alternatives that can satisfy the targets must be identified. Next to this the timeline from each alternative must be identified. |
| Recommend the technology alternatives that should be pursued | Select subset of technology alternatives must pursued | Determine which technology alternative to pursue and when to shift to a different technology. Consolidate the best information and develop consensus from many experts. |
| Create the technology roadmap report | Create the report | Here the actual technology roadmap report is created. This report includes: identification and description of the technology, critical factors, unaddressed areas, and implementation recommendations and technical recommendations. |
Phase 3: Follow-up activity phase
This is the moment when the roadmap must be critiqued, validated and hopefully accepted by the group involved in any implementation. This requires a plan developed using the technology roadmap. Next, there must be a periodical review and update point, because needs from the participants and the technologies evolve.
The fast-start approach to roadmapping
Given the potential complexity and organisational inertia surrounding the creation of roadmaps, researchers at the University of Cambridge[13] focused on developing a fast-start approach to roadmapping.[14] This approach, called T-Plan, was created in the late 1990s primarily to help organisations take the first step into roadmapping with minimal resource and time commitment. It has been influential in the propagation and uptake of roadmapping internationally including translations of the T-Plan workbook[15] into Chinese (traditional & modern), German, Japanese and Spanish. The approach (as well as its counterpart for innovation and strategy roadmapping, S-Plan) is flexible and scalable, and therefore can be easily customised for efficient application.[16] Fast and lean approaches are particularly important for small and medium enterprises (SME) and have been shown to work in particularly to give directions to clusters of SMEs.[17]
Planning and business development context



The process of technology roadmapping fits into corporate strategy, corporate strategic planning, technology planning and the business development context. Three critical elements should be connected: needs, products, and technology.
Consultant with skills
Creating a technology roadmap requires certain knowledge and skills. Some of the participants must know the purpose of technology roadmapping. Next to this group-process and interpersonal skills are required since the process includes a lot of discussions and finding out what the common need is. If the number of participants is really large there might be need for a consultant or facilitator.
Product planning in roadmapping
This is the most common type of a technology roadmap: linking the insertion of technologies into products.
Programme planning
This type is more directed to the implementation of strategy and related to project planning. Figure 5 shows the relationships between technology development phases, programme phases and milestones.
Formats
- Bars: Almost all the roadmaps are (partly) expressed in bars for each layer. This makes the roadmaps very simple and unified, which makes the communication and integration easier.
- Graphs: A technology roadmap can also be expressed as a graph, usually one for each of the sub layers. (e.g. IMEC uses the second method).
Case studies
Documented case studies include:
See also
References
- Phaal, Robert; Farrukh, Clare J.P.; Probert, David R. (2004). "Technology roadmapping—A planning framework for evolution and revolution". Technological Forecasting and Social Change. 71 (1–2): 5–26. doi:10.1016/s0040-1625(03)00072-6.
- Alexander, Peter (1 January 2006). "Creating a Technology Road Map". entrepreneur.com. Retrieved 2 April 2018.
- GARCIA97
- Oliveira, Maicon G.; Rozenfeld, Henrique (2010). "Integrating technology roadmapping and portfolio management at the front-end of new product development". Technological Forecasting and Social Change. 77 (8): 1339–1354. doi:10.1016/j.techfore.2010.07.015.
- Petrick, Irene J.; Echols, Ann E. (2004). "Technology roadmapping in review: A tool for making sustainable new product development decisions". Technological Forecasting and Social Change. 71 (1–2): 81–100. doi:10.1016/s0040-1625(03)00064-7.
- Rohrbeck, René; Kallehave, Pernille (2012-06-01). "The Role of Corporate Foresight in Promoting Sustainability". Global Compact International Yearbook. 2012.
- Garcia, M.L. and Bray, O.H. (1997). "Fundamentals of Technology Roadmapping". Strategic Business Development Department, Sandia National Laboratories.
- Thorsten., Laube (2006). Technologie-Roadmap : strategisches und taktisches Technologiemanagement ; ein Leitfaden. Abele, Thomas. Stuttgart: Fraunhofer-IRB-Verl. ISBN 978-3816771869. OCLC 180950449.
- "Developing a technology roadmapping system | Request PDF". ResearchGate. Retrieved 2019-03-06.
- Kleinmuntz, Don N. (July 2007). "Resource Allocation Decisions". Advances in Decision Analysis. Advances in Decision Analysis: From Foundations to Applications. pp. 400–418. doi:10.1017/CBO9780511611308.021. ISBN 9780521863681. Retrieved 2019-03-06.
- "Data model patterns: A metadata map". SearchDataManagement. Retrieved 2019-03-06.
- "Technology Roadmaps What Value for PSMC?" (PDF). Dec 3–6, 2013. Retrieved 17 July 2016.
- "Roadmapping at IfM". www.ifm.eng.cam.ac.uk. Retrieved 2 April 2018.
- Phaal, Robert; Farrukh, Clare; Mitchell, Rick; Probert, David (2003-03-01). "Starting-Up Roadmapping Fast". Research-Technology Management. 46 (2): 52–59. doi:10.1080/08956308.2003.11671555. ISSN 0895-6308. S2CID 218754971.
- "T-Plan: the fast start to Technology Roadmapping. Planning your route to success". www.ifm.eng.cam.ac.uk. Retrieved 2 April 2018.
- "Archived copy" (PDF). Archived from the original (PDF) on 2017-08-13. Retrieved 2016-12-14.
{{cite web}}: CS1 maint: archived copy as title (link) - Battistella, Cinzia; Toni, Alberto F. De; Pillon, Roberto (2015). "The Extended Map methodology: Technology roadmapping for SMES clusters". Journal of Engineering and Technology Management. 38: 1–23. doi:10.1016/j.jengtecman.2015.05.006. hdl:11390/1086721.
- Technology Roadmapping: Delivering Business Vision. EIRMA. 1997.
- Amadi-Echendu, Joe; Lephauphau, Obbie; Maswanganyi, Macks; Mkhize, Malusi (2011). "Case studies of technology roadmapping in mining". Journal of Engineering and Technology Management. 28 (1–2): 23–32. doi:10.1016/j.jengtecman.2010.12.002. hdl:2263/15838.
- Willyard, Charles H.; McClees, Cheryl W. (1987-09-01). "Motorola's Technology Roadmap Process". Research Management. 30 (5): 13–19. doi:10.1080/00345334.1987.11757057. ISSN 0034-5334.
- Groenveld, Pieter (1997-09-01). "Roadmapping Integrates Business and Technology". Research-Technology Management. 40 (5): 48–55. doi:10.1080/08956308.1997.11671157. ISSN 0895-6308.
- Lischka, Jan Marc; Gemunden, Hans Georg (2008). "Technology roadmapping in manufacturing: a case study at Siemens AG". International Journal of Technology Intelligence and Planning. 4 (2): 201. doi:10.1504/ijtip.2008.018317.
Further reading
- de Weck, Olivier (2022), Technology Roadmapping and Development: A Quantitative Approach to the Management of Technology, Springer Nature, doi:10.1007/978-3-030-88346-1, ISBN 978-3-030-88345-4, S2CID 249942956
- Garcia, M. L.; Bray, O. H. (1997), Fundamentals of Technology Roadmapping (PDF), Strategic Business Development Department Sandia National Laboratories.
- Oliveira, MG, et al. (2012), Roadmapping: uma abordagem estratégica para o gerenciamento da inovação em produtos, serviços e tecnologias. (in Portuguese), Rio de Janeiro: Campus-Elsevier
- Ozaki, Adalton M.; de Vasconcellos, Eduardo PG; Bengtsson, Marie (2015), "Agile Roadmapping: How Brazilian Software Companies Evolve Their Products", XXVI ISPIM Innovation Conference, Budapest
- Phaal, R.; Farrukh, C.; Probert, D. (2001), Technology Roadmapping: linking technology resources to business objectives, Centre for Technology Management, University of Cambridge
- Public Domain Roadmaps. Further information:
- Roadmapping Bibliography. Further information: